芯片特点
内置1200V功率MOSFET
内置高压启动电路
内置线电压补偿和斜坡补偿
集成频率扩展技术
频率倍增功能改善磁场干扰(仅CN12039B、CN12039D有此功能)
PWM/PFM/Burst混合控制方式
内部集成输入欠压保护功能(仅CN12039C、CN12039D有此功能)
空载功耗<50mW@230VAC
完善的保护功能(OCP、OLP、UVLO、VDD_OVP、OTP)
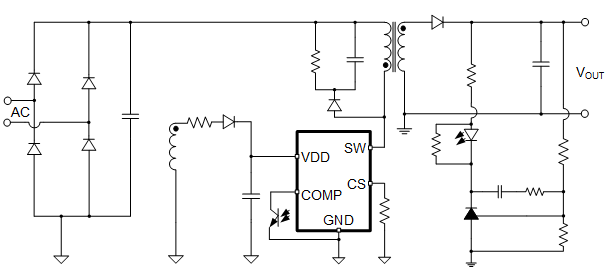
典型应用

订货信息
产品编号 | 封装 | 数量/管装 |
CN12039AUFU | DIP-7 | 50PCS/管 |
CN12039BUFU | DIP-7 | 50PCS/管 |
CN12039CUFU | DIP-7 | 50PCS/管 |
CN12039DUFU | DIP-7 | 50PCS/管 |